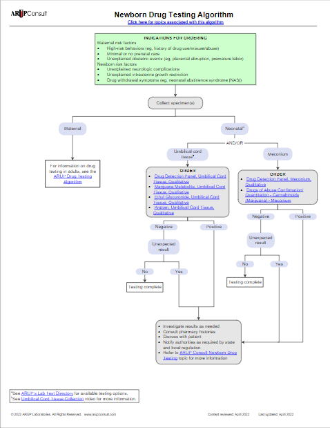
Newborn Drug Testing
Timely detection of in utero drug exposure is critical for effective detection and management of intoxication, withdrawal syndrome, and long-term needs (social and medical) for exposed neonates.
Why Choose ARUP for Newborn Drug Testing?

ARUP analyzes by mass spectrometry up front, eliminating the need for reflex testing in most cases.
Mass spectrometry is the gold standard for drug detection and is usually used only to confirm positive results from a preliminary screen. By eliminating the screen, the potential for inaccurate results is reduced and time-consuming reflex testing is avoided.

Quick turnaround times and 24/7 service provide timely care and can reduce overall costs.
Testing is performed 7 days/week. Additionally, client services and on-call pathologists are available 24/7. Therefore, results can be received faster, which has the potential to provide more timely care and reduce costs.

Interfaced results, enhanced reports, and drug-positivity dashboards help caregivers provide excellent care.
Results can be received through an interface for seamless integration of all patient results. Enhanced reports help caregivers clearly read patient test results. ARUP’s dashboard benchmarks test positivity rates against state and national averages and can be used in various public health initiatives.
Available ARUP Tests
See ARUP’s testing options in the Laboratory Test Directory.
Panels
Drug Detection Panel, Meconium, Qualitative (3004583)
Drug Detection Panel and THC Metabolite, Meconium, Qualitative (3006373)
Drug Detection Panel, Umbilical Cord Tissue, Qualitative (2006621)
Drug Detection Panel and THC Metabolite, Umbilical Cord Tissue, Qualitative (3006371)
Add-On tests
Ethyl Glucuronide, Umbilical Cord Tissue, Qualitative (3000443)
Kratom, Umbilical Cord Tissue, Qualitative (3005874)
Tetrahydrocannabinol (THC) Metabolite, Meconium, Qualitative (0092316)
Tetrahydrocannabinol (THC) Metabolite, Umbilical Cord Tissue, Qualitative (3000256)
Drugs and Drug Metabolites Reported
Opioids
Buprenorphine
Codeine
Dihydrocodeine
Fentanyl
Heroin metabolite (6-acetylmorphine)
Hydrocodone
Hydromorphone
Meperidine
Methadone
Methadone metabolite (EDDP)
Morphine
N-desmethyltramadol
Naloxone
Norbuprenorphine
Norhydrocodone
Noroxycodone
Noroxymorphone (umbilical cord only)
O-desmethyltramadol
Oxycodone
Oxymorphone
Propoxyphene (umbilical cord only)
Tapentadol
Tramadol
Stimulants
Amphetamine
Cocaine
MDMA (Ecstasy)
Methamphetamine
Methylphenidate (meconium only)
Phentermine
Cocaine metabolites: benzoylecgonine, m-hydroxybenzoylecgonine, cocaethylene
Sedatives/Hypnotics
7-aminoclonazepam
Alprazolam
Butalbital
Clonazepam
Diazepam
Lorazepam
Midazolam
Nordiazepam
Oxazepam
Phenobarbital
Temazepam
Zolpidem
α-hydroxyalprazolam
α-hydroxymidazolam
Other
Gabapentin
Phencyclidine (PCP)
Ethanol Metabolite (add-on option for umbilical cord)
THC metabolite (included in ARUP test codes 3006371 and 3006373 or add-on option)
Kratom (add-on option for umbilical cord): mitragynine (included in meconium panels) and speciociliatine
Chain of Custody May Not Be Required
Umbilical cord and meconium drug tests are performed to support clinical and social management decisions and do not usually require chain of custody.
If chain of custody is required, ARUP can provide a specimen tracking form to help authenticate the specimen collection and transport process, if desired. Contact ARUP Client Services for more information.
Additional Resources
ARUP Consult®: Laboratory Test Selection Support
Topics from ARUP Consult
Newborn Drug Screening - Meconium and Umbilical Cord Tissue
Testing Algorithms from ARUP Consult
Test Fact Sheets from ARUP Consult
Drug Detection Panel Testing, Meconium and Umbilical Cord Tissue
Ethyl Glucuronide, Umbilical Cord Tissue, Qualitative
Kratom, Umbilical Cord Tissue, Qualitative

From the Expert
Newborn Drug Testing: Laboratory Testing Options and What to Expect From Results
By: Gwendolyn A. McMillin, PhD
Labmind Podcast: An Interview With Dr. Gwen McMillin: The Challenge of Newborn Drug Testing
Umbilical Cord Collection
Resources that provide an overview of umbilical cord tissue collection for drug testing at ARUP.
Umbilical Cord Collection Instructions
Umbilical Cord Collection Video

















